2026.02.02
西三河店ブログ
★本日のDash西三河店営業ブログ★何のスイッチでしょう?
こんばんは、Dash西三河店です!
本日のブログは、H.Tがお送りします!
今日はいつもの小ネタ噺でお送りさせていただきます。
まずはアイコンこつばってん、最近の車はなんか色んなスイッチがたくさんあるやろ?
そげんな中で、「こんスイッチ、なんのスイッチやろ?」
って思うこつバリあると思うっちゃんね?
みなさんは何のスイッチか、一目でちゃんとわかるね?
こいは見てわかるごたぁシートヒーターばいね。
本日のブログは、H.Tがお送りします!
今日はいつもの小ネタ噺でお送りさせていただきます。
まずはアイコンこつばってん、最近の車はなんか色んなスイッチがたくさんあるやろ?
そげんな中で、「こんスイッチ、なんのスイッチやろ?」
って思うこつバリあると思うっちゃんね?
みなさんは何のスイッチか、一目でちゃんとわかるね?
こいは見てわかるごたぁシートヒーターばいね。
こっちは最近の安全装備がしっかりしとらす車にはよく付いとるスイッチごたるが、わかりんしゃーね?
左上から
「車線逸脱警報」
「クリアランスソナー」
「アイドリングストップ」
「プリクラッシュセーフティ」
「トラクションコントロール」
こいらを制御するスイッチばい!
基本的には車の挙動やら安全装置やらに影響するスイッチやけん、必要ない時はむやみにOFFにせんごと気を付けんとかんけーね。
事故ば起こしてから後悔しても遅いけんね💦
みなさんも自分の車についとんしゃるスイッチの意味ばちゃーんと理解して、安全運転ば心がけんしゃーよ🐼
ということで、今日はスイッチの話でした!
メーカーによっては同じ機能でも絵柄が違うなどもあったりで、混乱します!
また、新しい車や欧州車などでは私も初めて見るスイッチなんかあったり、、、
車って常に進歩しているんだなぁというのを感じることも出来て、なかなか勉強になりますね!
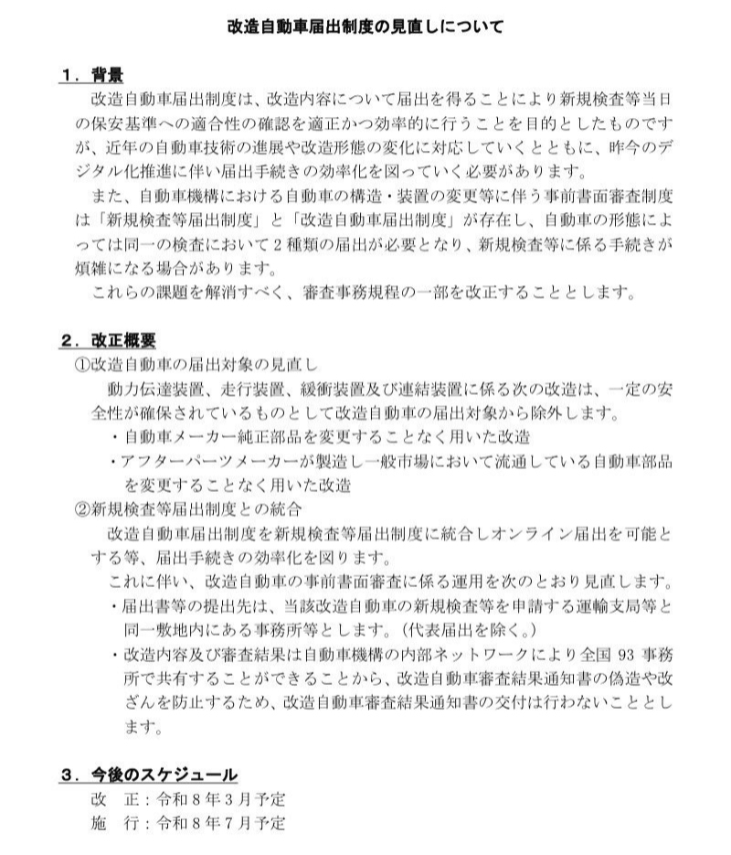
進歩といえば、車のカスタム好きな方には少し朗報が!!
それがこちら!
左上から
「車線逸脱警報」
「クリアランスソナー」
「アイドリングストップ」
「プリクラッシュセーフティ」
「トラクションコントロール」
こいらを制御するスイッチばい!
基本的には車の挙動やら安全装置やらに影響するスイッチやけん、必要ない時はむやみにOFFにせんごと気を付けんとかんけーね。
事故ば起こしてから後悔しても遅いけんね💦
みなさんも自分の車についとんしゃるスイッチの意味ばちゃーんと理解して、安全運転ば心がけんしゃーよ🐼
ということで、今日はスイッチの話でした!
メーカーによっては同じ機能でも絵柄が違うなどもあったりで、混乱します!
また、新しい車や欧州車などでは私も初めて見るスイッチなんかあったり、、、
車って常に進歩しているんだなぁというのを感じることも出来て、なかなか勉強になりますね!
進歩といえば、車のカスタム好きな方には少し朗報が!!
それがこちら!
こちらは既に一部SNSでは車検に関わる内容として大変話題となっておりまして、カスタムの幅が広がり、カスタム車の実質的な規制緩和とも取れる内容になります!
かといって違法改造を推奨するものではなく、あくまで公認改造取得に関して代替部品等の規制緩和、という認識でいる方が無難なやーつですね!あくまで私の認識の問題ですが(笑)
これの何がいいかっていうと、本来構造変更が必要となるカスタム(AT⇔MT換装、懸架装置の変更)などを行う際、同車種等の純正品への変更であれば改造公認が不要になる事、アフターパーツメーカーの部品でも安全が保証されていれば(強度証明等は必要かも?)構造変更不要、という特にハシリヤ界隈ではもうお祭り騒ぎの内容です!(笑)
今までは同車種であっても、MT載せ替えをすれば改造公認をとる事が大前提だったので、その公認書類の作成がなくなるだけでもえらいこっちゃなんですよね。。。
ということで、私の1/1プラモデルももしかしたら合法的に走ることがそのうち叶うかもしれません!
きっとそんな日は来ませんが!!(笑)
という本日の小話でございました。
後半は特にほとんどの方には無縁の内容となってしまいましたがどうかお目汚しお許しくださいませm(_ _)m
それではまた次回、宜しくお願いします!
かといって違法改造を推奨するものではなく、あくまで公認改造取得に関して代替部品等の規制緩和、という認識でいる方が無難なやーつですね!あくまで私の認識の問題ですが(笑)
これの何がいいかっていうと、本来構造変更が必要となるカスタム(AT⇔MT換装、懸架装置の変更)などを行う際、同車種等の純正品への変更であれば改造公認が不要になる事、アフターパーツメーカーの部品でも安全が保証されていれば(強度証明等は必要かも?)構造変更不要、という特にハシリヤ界隈ではもうお祭り騒ぎの内容です!(笑)
今までは同車種であっても、MT載せ替えをすれば改造公認をとる事が大前提だったので、その公認書類の作成がなくなるだけでもえらいこっちゃなんですよね。。。
ということで、私の1/1プラモデルももしかしたら合法的に走ることがそのうち叶うかもしれません!
きっとそんな日は来ませんが!!(笑)
という本日の小話でございました。
後半は特にほとんどの方には無縁の内容となってしまいましたがどうかお目汚しお許しくださいませm(_ _)m
それではまた次回、宜しくお願いします!





